0531-8368-0678

产品
  • 产品
搜索
首页 >> 新闻资讯 >>行业资讯 >> 为什么要建设零碳园区?零碳园区申报及建设流程
详细内容

为什么要建设零碳园区?零碳园区申报及建设流程

为什么要建设零碳园区?

园区作为我国实现“双碳”目标的关键领域之一,不仅是经济活动高度集中的区域(约占全国经济总量的70%),也是城市经济的重要推动力。园区作为碳排放的主要来源,其低碳转型成效对国家整体碳减排政策具有重要影响。当前,我国正从“能耗双控”转向“碳排放双控”,这对园区的绿色低碳发展提出了更高要求。

据统计,全国现有产业园区超过7.8万个,其中工业园区约1.5万个,国家级经济开发区达233个。这些园区贡献了70%以上的GDP和90%以上的创新成果。推动零碳园区建设,不仅是响应国家战略,更是提升园区竞争力的必然选择。

此外,随着企业日益重视低碳基础设施,零碳园区正逐渐成为吸引优质企业入驻的重要条件。碳已成为重新定义产业竞争力的关键要素,许多企业因其供应链上游的碳中和要求,对园区的低碳配套提出明确需求。

从长远来看,建设零碳园区不仅有助于实现降本增效和产业升级,还能显著提升园区品牌价值。随着全球碳约束政策逐步收紧,零碳园区将成为区域经济发展的“标配”,提早布局有利于抢占市场先机,增强可持续发展能力。

零碳园区申报及建设流程

一、申报阶段:注重特色与创新

申报零碳园区需结合自身产业基础与区位特点,明确创新亮点。重点包括两方面:一是推动产业低碳化和低碳产业化,实现绿色与产业深度融合;二是创新管理模式与服务机制,提升系统治理能力。

图片


申报需完成顶层设计,确定建设路径与发展方向,建立重大项目库,夯实数据与能源基础。此外,应搭建数字化管理平台,支持园区碳核算、监测与决策,为企业低碳转型提供支撑。

园区遴选和验收将依据一系列引导性指标,涵盖碳排放强度、可再生能源利用比例、循环经济水平等方面。

图片

二、建设阶段:构建零碳产业体系

零碳园区建设核心在于推动能源消费方式变革,重构能源结构、系统布局与空间配置,构建绿色、安全、高效的现代能源体系。具体措施包括:

  1. 实施节能技术改造
    参照《国家重点节能低碳技术推广目录》及相关地方政策,推进企业节能技改,重点围绕提产降耗、能量系统优化、设备电气化等方面挖掘减排潜力。

  2. 支持企业建设零碳工厂
    协助企业制定碳中和发展战略,建立碳管理制度,明确减排基准与实施路径,实现生产环节的低碳乃至零碳化。

  3. 推动产业结构优化
    结合园区实际,构建绿色低碳产业体系,通过“淘汰一批、改造一批、引进一批”实现产业链优化与升级。

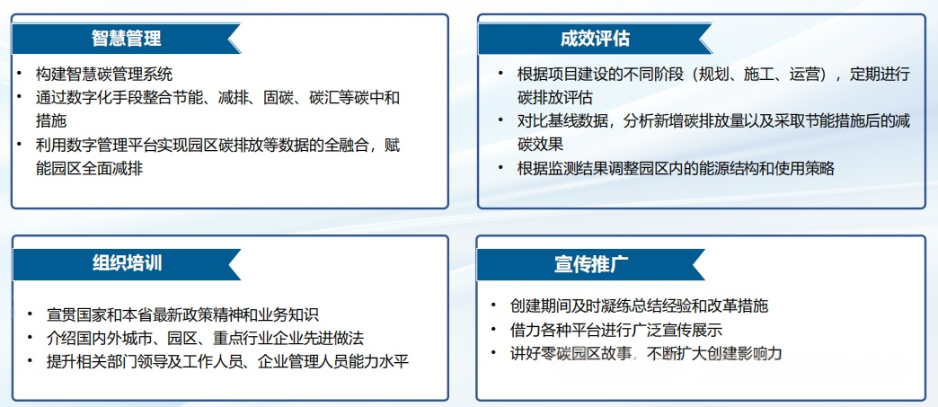
三、运营阶段:智慧管理与成效推广

园区进入运营阶段后,应重点推进智慧化管理、定期开展碳减排成效评估,并组织相关培训与宣传推广,增强园区绿色品牌影响力,进一步提高招商引资吸引力。

图片

四、商业模式创新

零碳园区建设可依托多种市场化模式推进,例如:

  • 合同能源管理(EMC):节能服务公司投资并提供服务,用能单位以节能效益偿还投入及利润,实现风险共担、利益共享。

  • 工程总承包(EPC):由总包方负责项目全过程实施,责任明确、管理高效。

  • 建设-经营-转让(BOT):由项目方建设并运营基础设施,特许经营期满后移交政府,缓解政府当期财政压力。

  • 政府与社会资本合作(PPP):通过拓宽融资渠道分担风险,提升各方协作效率,强调长期合作与可持续管理。


品牌介绍:

艾尼维尔是国内领先的零碳绿色能源生态园区综合一体化解决方案服务商。公司注重新能源领域与数字化技术的融合创新,在新能源园区规划设计、投资建设、运维管理以及数字孪生等方面技术力量雄厚,尤其在零碳城市、零碳园区、零碳医院、零碳工厂零碳校园等建设和运营方面有领先的解决方案和众多案例。艾尼维尔整合集团与战略合作伙伴的多方优势,积极打造国内领先的双碳治理体系,构建可持续发展的产业生态。基于节能数模库、卫星遥感数据监测应用、零碳园区规划与服务、碳足迹计算与追溯系统、碳资产管理与交易,源网荷储、能碳综合调度系统、双碳智能化管控平台整体解决方案及运维服务,成为能-碳-融综合一体化方案解决专家!

图片



在线表单提交
更多
您的姓名
联系方式
留言内容

电话:0531-8365-0988
电话:0531-8368-0678
邮箱:414541103@qq.com
联系地址:山东省济南市历下区龙鼎大道海尔绿城中央广场A2

扫一扫关注公众号

客服中心
seo seo